04220 Gefährdungsbeurteilung nach § 6 Gefahrstoffverordnung
|
Dieser Beitrag liefert ein Beispiel für eine praxisorientierte Gefährdungsbeurteilung, wie sie in einer Druckerei durchgeführt wurde. Das Beispiel zeigt, wie mit möglichst geringem Aufwand die durch Gefahrstoffe resultierenden Gefährdungen tätigkeitsbezogen ermittelt und die erforderlichen Arbeitsschutzmaßnahmen festgelegt werden können. Arbeitshilfen: von: |
1 Problembeschreibung
Am 01.12.2010 ist die 6. novellierte Gefahrstoffverordnung in Kraft getreten. Auch mit dieser neuen Auflage der Gefahrstoffverordnung wurden umfangreiche Änderungen hinsichtlich der Arbeitgeberpflichten bei Tätigkeiten mit Gefahrstoffen eingeführt. Diese Änderungen resultieren zum großen Teil aus der Anpassung des nationalen Rechts an europäische Richtlinien. So erfolgte die Anpassung an die am 01.06.2007 in Kraft getretene REACH-Verordnung und an die am 20.01.2009 in Kraft getretene CLP-Verordnung. Die REACH-Verordnung regelt die Registrierung, Bewertung, Zulassung und Beschränkung von Chemikalien und die CLP-Verordnung enthält Regelungen zur Einstufung, Kennzeichnung und Verpackung von Stoffen und Gemischen. Als EG-Verordnungen sind die REACH- und auch die CLP-Verordnung in allen EU-Mitgliedstaaten unmittelbar gültig.
Eine weitere wichtige Änderung für den Arbeitsschutz war die Aufhebung des Schutzstufenkonzeptes, das erst mit der Gefahrstoffverordnung 2005 eingeführt worden war. Erfahrungen aus der praktischen Anwendung und die nicht mögliche Beibehaltung der starren Kopplung von bestimmten Arbeitsschutzmaßnahmen an die Kennzeichnung nach Umsetzung der CLP-Verordnung führten zur Aufhebung des Schutzstufenkonzeptes.
Bis zum Ende der Übergangsfrist (01.06.2015) gilt als Grundlage für Arbeitsschutzmaßnahmen bei Tätigkeiten mit Gefahrstoffen das bisherige Schutzniveau gemäß den europäischen Stoff- und Zubereitungsrichtlinien. Dies wurde in der Bekanntmachung IIIb3-35122 des Bundesministeriums für Arbeit und Soziales bekannt gegeben.
Nach der „Gefahrstoffverordnung” vor 2005 wurden die erforderlichen Arbeitsschutzmaßnahmen häufig mittels der Ergebnisse von Arbeitsplatzmessungen festgelegt. Dazu wurden die ermittelten Schadstoffkonzentrationen in der Luft am Arbeitsplatz durch Vergleich mit den bestehenden Arbeitsplatzgrenzwerten bewertet. Seit dem 01.01.2005 verlangt die Gefahrstoffverordnung die Durchführung einer Gefährdungsbeurteilung und zusätzlich die Ableitung und Umsetzung der erforderlichen Arbeitsschutzmaßnahmen aus den Ergebnissen dieser Beurteilung bereits, bevor Tätigkeiten mit Gefahrstoffen aufgenommen werden, ohne dass dazu eine Ermittlung der Gefahrstoffbelastungen in der Luft am Arbeitsplatz zwingend erforderlich wäre.
Bei der Gefährdungsbeurteilung nach Gefahrstoffverordnung sind sowohl physikalisch-chemische als auch gesundheitsbezogene Gefährdungen zu berücksichtigen. Da die Durchführung der Gefährdungsbeurteilung Erfahrung und Sachverstand erfordert, verlangt die Gefahrstoffverordnung, dass sie nur von fachkundigen Personen durchgeführt werden darf.
Der Schwierigkeitsgrad und der Umfang der Gefährdungsbeurteilungen hängen unter anderem von der Anzahl und der Gefährlichkeit der vorkommenden Gefahrstoffe, der Anzahl unterschiedlicher Tätigkeiten mit Gefahrstoffen sowie der Exposition von Personen durch die Tätigkeiten mit den Stoffen ab. Zu beachten ist auch, ob chemische Reaktionen ablaufen oder ob Zersetzungsprodukte entstehen.
2 Rechtliche Grundlagen
ArbSchG/GefStoffV
Bereits im Arbeitsschutzgesetz (ArbSchG) § 5 Abs. 1 ist generell die Forderung zur Erstellung einer Gefährdungsbeurteilung aufgeführt. Ergänzend dazu besteht seit dem 01.01.2005 mit Inkrafttreten der 5. novellierten GefStoffV für den Arbeitgeber ohne Übergangsfristen die Pflicht, dann, wenn Tätigkeiten mit Gefahrstoffen durchgeführt werden, eine Gefährdungsbeurteilung nach GefStoffV durchzuführen oder durchführen zu lassen. Diese Gefährdungsbeurteilung ist vor der Aufnahme der Tätigkeiten durchzuführen und sie muss auf jeden Fall, und zwar unabhängig von der Zahl der Beschäftigten, erstellt werden.
Bereits im Arbeitsschutzgesetz (ArbSchG) § 5 Abs. 1 ist generell die Forderung zur Erstellung einer Gefährdungsbeurteilung aufgeführt. Ergänzend dazu besteht seit dem 01.01.2005 mit Inkrafttreten der 5. novellierten GefStoffV für den Arbeitgeber ohne Übergangsfristen die Pflicht, dann, wenn Tätigkeiten mit Gefahrstoffen durchgeführt werden, eine Gefährdungsbeurteilung nach GefStoffV durchzuführen oder durchführen zu lassen. Diese Gefährdungsbeurteilung ist vor der Aufnahme der Tätigkeiten durchzuführen und sie muss auf jeden Fall, und zwar unabhängig von der Zahl der Beschäftigten, erstellt werden.
Gefährdungsbeurteilung erforderlich?
Zunächst ist zu klären, ob eine Gefährdungsbeurteilung nach Gefahrstoffverordnung erforderlich ist. Dazu hat der Arbeitgeber zu überprüfen,
Zunächst ist zu klären, ob eine Gefährdungsbeurteilung nach Gefahrstoffverordnung erforderlich ist. Dazu hat der Arbeitgeber zu überprüfen,
| • | ob in seinem Zuständigkeitsbereich die Beschäftigten Tätigkeiten mit Gefahrstoffen durchführen oder |
| • | ob explosionsfähige Stoffe, Zubereitungen oder Erzeugnisse vorkommen oder |
| • | ob Gefahrstoffe bei Tätigkeiten freigesetzt werden oder |
| • | ob mit Stoffen und Zubereitungen gearbeitet wird, die aufgrund ihrer physikalisch-chemischen, chemischen oder toxischen Eigenschaften und der Art und Weise, wie sie am Arbeitsplatz vorhanden sind oder verwendet werden, gefährlich sind oder |
| • | ob mit sonstigen Stoffen mit Arbeitsplatzgrenzwerten gearbeitet wird. |
Ist dies der Fall, dann hat der Arbeitgeber eine Gefährdungsbeurteilung unter Berücksichtigung folgender Punkte durchzuführen:
| 1. | gefährliche Eigenschaften der Stoffe oder Zubereitungen, einschließlich ihrer physikalisch-chemischen Wirkungen |
| 2. | Informationen des Herstellers oder Inverkehrbringers zum Gesundheitsschutz und zur Sicherheit insbesondere im Sicherheitsdatenblatt, im erweiterten Sicherheitsdatenblatt (eSDB) und dessen angehängten Expositionsszenarien |
| 3. | Ausmaß, Art und Dauer der Exposition unter Berücksichtigung aller Expositionswege; dabei sind die Ergebnisse nach § 7 Abs. 8 (Arbeitsplatzmessungen oder gleichwertige Beurteilungsverfahren) und § 10 Abs. 2 (Arbeitsplatzmessungen oder andere geeignete Methoden zur Ermittlung der Exposition) zu berücksichtigen |
| 4. | Möglichkeiten einer Substitution |
| 5. | Arbeitsbedingungen und Verfahren, einschließlich der Arbeitsmittel und der Gefahrstoffmenge |
| 6. | Arbeitsplatzgrenzwerte und biologische Grenzwerte |
| 7. | Wirksamkeit der ergriffenen oder zu ergreifenden Schutzmaßnahmen |
| 8. | Erkenntnisse aus arbeitsmedizinischen Vorsorgeuntersuchungen nach der Verordnung zur arbeitsmedizinischen Vorsorge |
Herstellerinformationen
Es besteht die Möglichkeit, eine vom Hersteller oder Inverkehrbringer mitgelieferte Gefährdungsbeurteilung zu übernehmen. Dies ist jedoch nur in den Fällen möglich, in denen das Produkt exakt in dem Zustand verwendet wird, in dem man es bezogen hat, und wenn das Produkt genau in der Art und Weise verwendet wird, die vom Hersteller oder Inverkehrbringer beschrieben wird.
Es besteht die Möglichkeit, eine vom Hersteller oder Inverkehrbringer mitgelieferte Gefährdungsbeurteilung zu übernehmen. Dies ist jedoch nur in den Fällen möglich, in denen das Produkt exakt in dem Zustand verwendet wird, in dem man es bezogen hat, und wenn das Produkt genau in der Art und Weise verwendet wird, die vom Hersteller oder Inverkehrbringer beschrieben wird.
Nach Artikel 31 der REACH-VO wird dem Abnehmer von gefährlichen Stoffen ein Sicherheitsdatenblatt mitgeliefert. Die allgemeinen Informationen zum sicheren Umgang aus diesem Sicherheitsdatenblatt sollten bei der Erstellung der Gefährdungsbeurteilung mit einbezogen werden.
Es ist zu prüfen, ob ein erweitertes Sicherheitsdatenblatt vom Hersteller oder Lieferanten mitgeliefert wurde. Wenn ja, ist zu kontrollieren, ob die in ihrem Bereich anfallenden Tätigkeiten in diesem eSDB berücksichtigt wurden. Wenn ja, sind die entsprechenden in den angehängten Expositionsszenarien beschriebenen Maßnahmen in der Gefährdungsbeurteilung zu berücksichtigen. Wenn nein, können sich daraus für den Anwender Forderungen aus der REACH-VO (Artikel 37 REACH-VO) ergeben.
Fachkunde
Die Person, die die Gefährdungsbeurteilung nach GefStoffV durchführt, muss über die erforderliche Fachkunde verfügen. Verfügt der Arbeitgeber nicht selbst über die erforderliche Fachkunde, kann er sich fachkundig beraten lassen. Dabei kann er sich externer fachkundiger Unterstützung bedienen, einen fachkundigen Betriebsarzt oder eine fachkundige Fachkraft für Arbeitssicherheit dafür einsetzen.
Die Person, die die Gefährdungsbeurteilung nach GefStoffV durchführt, muss über die erforderliche Fachkunde verfügen. Verfügt der Arbeitgeber nicht selbst über die erforderliche Fachkunde, kann er sich fachkundig beraten lassen. Dabei kann er sich externer fachkundiger Unterstützung bedienen, einen fachkundigen Betriebsarzt oder eine fachkundige Fachkraft für Arbeitssicherheit dafür einsetzen.
Organisationspflicht
Wenn der Arbeitgeber die Gefährdungsbeurteilung nicht selbst durchführt, hat er auf jeden Fall seinen Organisationspflichten nachzukommen. Das heißt, er muss konkret vorgeben, was in welchem zeitlichen Rahmen wie und von wem gemacht werden muss (Organisation). Er muss sich vergewissern, dass die beauftragte Person die Aufgaben bewältigen kann und fachkundig bezüglich der durchzuführenden Aufgabe ist (Auswahl), und er muss sich überzeugen, dass die gestellten Aufgaben richtig abgearbeitet werden (Aufsicht und Kontrolle).
Wenn der Arbeitgeber die Gefährdungsbeurteilung nicht selbst durchführt, hat er auf jeden Fall seinen Organisationspflichten nachzukommen. Das heißt, er muss konkret vorgeben, was in welchem zeitlichen Rahmen wie und von wem gemacht werden muss (Organisation). Er muss sich vergewissern, dass die beauftragte Person die Aufgaben bewältigen kann und fachkundig bezüglich der durchzuführenden Aufgabe ist (Auswahl), und er muss sich überzeugen, dass die gestellten Aufgaben richtig abgearbeitet werden (Aufsicht und Kontrolle).
Bei der Erstellung der Gefährdungsbeurteilung müssen zunächst inhalative (über die Atmung), dermale (über die Haut) und physikalisch-chemische Gefährdungen unabhängig voneinander beurteilt und dann in der Gefährdungsbeurteilung zusammengeführt werden. Mögliche Wechsel- oder Kombinationswirkungen bei Tätigkeiten mit mehreren Gefahrstoffen sind dann zu berücksichtigen, wenn diese besondere Auswirkungen auf die Gesundheit und Sicherheit der Beschäftigten haben können.
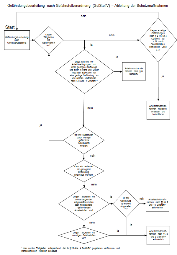
Ableitung von Arbeitsschutzmaßnahmen
Die Gefahrstoffverordnung bietet ein Konzept zur Ableitung der erforderlichen Schutzmaßnahmenpakete bei Tätigkeiten mit Gefahrstoffen. Diese Schutzmaßnahmenpakete und die damit verbundenen Arbeitsschutzmaßnahmen werden in der Gefahrstoffverordnung in folgenden Paragrafen beschrieben:
Die Gefahrstoffverordnung bietet ein Konzept zur Ableitung der erforderlichen Schutzmaßnahmenpakete bei Tätigkeiten mit Gefahrstoffen. Diese Schutzmaßnahmenpakete und die damit verbundenen Arbeitsschutzmaßnahmen werden in der Gefahrstoffverordnung in folgenden Paragrafen beschrieben:
§ 8 Allgemeine Schutzmaßnahmen
§ 9 Zusätzliche Schutzmaßnahmen
§ 10 Besondere Schutzmaßnahmen bei Tätigkeiten mit krebserzeugenden, erbgutverändernden und fruchtbarkeitsgefährdenden Gefahrstoffen
§ 11 Besondere Schutzmaßnahmen gegen physikalisch-chemische Einwirkungen, insbesondere gegen Brand- und Explosionsgefährdungen
§ 12 Tätigkeiten mit explosionsgefährlichen Stoffen und organischen Peroxiden
Vereinfachung bei geringer Gefährdung
Wenn nur mit einer geringen Gefährdung der Mitarbeiter zu rechnen ist, kann auf eine detaillierte Dokumentation der Gefährdungsbeurteilung verzichtet werden. Eine geringe Gefährdung der Beschäftigten kann aus den Gefahrstoffen zugeordneten Gefährlichkeitsmerkmalen, den Arbeitsbedingungen, der verwendeten Stoffmenge und der Höhe und Dauer der Exposition abgeleitet werden.
Wenn nur mit einer geringen Gefährdung der Mitarbeiter zu rechnen ist, kann auf eine detaillierte Dokumentation der Gefährdungsbeurteilung verzichtet werden. Eine geringe Gefährdung der Beschäftigten kann aus den Gefahrstoffen zugeordneten Gefährlichkeitsmerkmalen, den Arbeitsbedingungen, der verwendeten Stoffmenge und der Höhe und Dauer der Exposition abgeleitet werden.




